En esta página web te mostraremos un proyecto de como hacer un detector de metales casero de forma muy sencilla y rápida. Para hacer este proyecto necesitarás unos materiales muy sencillos como condensadores o un circuito integrado NE555, pero bueno, todo esto lo vemos más adelante de forma más detallada.
Lo mejor de todo es que lo tienes todo explicado a paso a paso y te puedo a asegurar que si haces todo tal y como se explica a continuación, el detector de metales te va a funcionar perfectamente como a mi.
Tabla de contenidos
Materiales
Aquà tienes una lista con todos los materiales necesarios para hacer este proyecto. Si te falta alguno de ellos, te dejo un enlace a Amazon para que puedas comprarlos.
Kits para aprender a soldar
A lo mejor te puede interesar este kit con el que podrás montar tu propio detector de metales de forma sencilla. El kit está pensado para que aprendas a soldar.
Explicación del proyecto
Este detector de metales permite detectar los cambios en el campo magnético de la bobina produciendo una variación de sonido que nos permitirá saber cuando estamos cerca de un material metálico y cuando no. Al tratarse de un proyecto tan simple, este detector de metales no nos permite hacer una diferenciación entre los distintos materiales metálicos, por lo que estamos limitados a la hora de saber ante que material metálico nos encontramos.
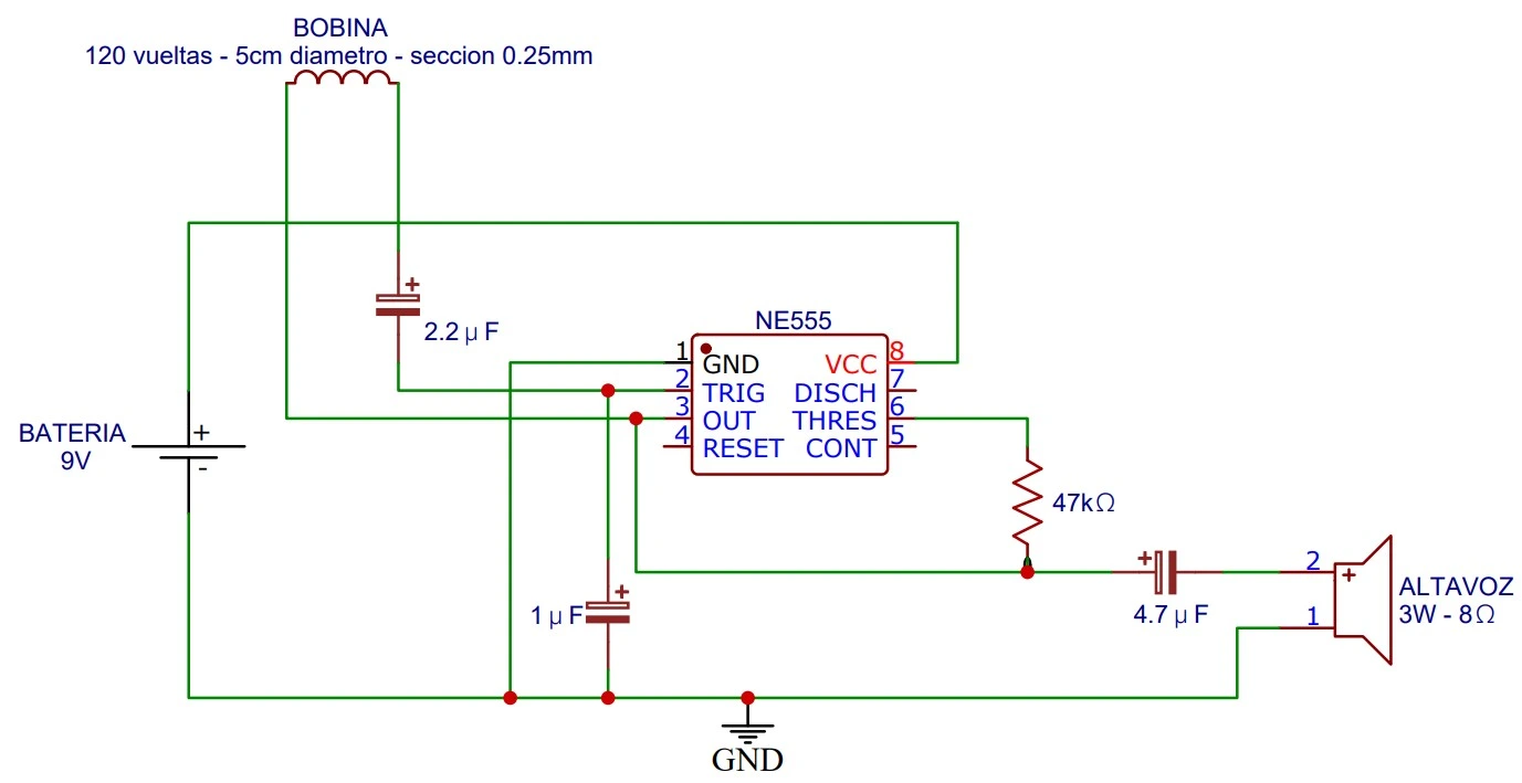
CaracterÃsticas de la bobina utilizada
Por otro lado, las caracterÃsticas de la bobina utilizada son las siguientes. Estuve haciendo pruebas con distintos tipos de bobinas pero finalmente la que mejor resultado me dio fue esta:
- Nº de vueltas: 120
- Diámetro: 5cm
- Sección del cable de cobre: 0.25mm
Video paso a paso del proyecto
Aquà te dejo un vÃdeo en el que hago el proyecto yo mismo para que veas su funcionamiento y la capacidad de detectar metales que tiene.
Como ves, se puede apreciar perfectamente los cambios de sonido cuando se acerca un metal a la bobina del detector de metales. Por otro lado, otra limitación que tiene este proyecto es que para que se produzca un cambio detectable en el campo magnético, los metales tienen que acercarse mucho a la bobina. DirÃa que aproximadamente el rango de este detector es de 1-3 cm.
Para hacer el montaje, yo he utilizado una placa de prototipado, esta me ha sido muy útil ya que permite colocar todos los componentes en la parte superior y hacer las soldaduras por la parte de abajo. Por otro lado, para colocar el conector de alimentación, he tenido que agrandar 2 de los agujeros que trae la placa, ya que los pines de este componente eran más grandes y no cabÃan.
Esquema de conexiones
Para evitar posibles errores, aquà tienes el esquema de conexiones de este proyecto.

El altavoz que he utilizado es de 3 watts de potencia y una impedancia (o resistencia interna) de 8 ?. Este altavoz me ha funcionado bien durante largos periodos de uso, quizás también se podrÃa utilizar uno de 4? pero este podrÃa calentarse después de un rato funcionando ya que requiere una mayor demanda de corriente.
Haciendo todo lo comentado anteriormente y siguiendo los pasos del video, deberÃa de funcionaros tal como a mi este detector de metales. Si tenéis cualquier duda o sugerencia me lo podéis decir en los comentarios de esta pagina y os responderé lo antes posible (los leo todos).

